Klassificeringer
Dørens ydeevne ift. egenskaber er testet af RISE og certificeret RISE Certificering samt SBSC. RISE og SBSC udfører fastlagte kontroller på Dalocs produktionsfabrikker.
Brandklasse: EI260.
Lydreduktion: Rw 38 dB, 43 dB.
Ved projektering skal der tages højde for, at den målte lydreduktion kan reduceres med 2-3dB, afhængig af øvrige faktorer, som montage og endelig udførelse.
Indbrudssikring: EN 1627 RC4.
Døren er godkendt til såvel ind- som udadgående montering.
Korrosionsklasse: DS/EN 12944-2 C1-C3.
Døre til udendørs brug op til korrosionsklasse C3 anbefales i varmgalvaniseret stål med industrimaling fra fabrik og bundstykke i rustfrit stål.
CE-mærkning: EN 14351-1.
Yderdørsudførelse (Y63) er CE-mærket i henhold til produktstandard for yderdøre EN 14351-1 og CE-mærket i henhold til produktstandard for brandmodstand EN 16034. CE-mærkatet ved dørbladets bagkant specificerer følgende egenskaber:
Brandklasse: EI260.
Lydreduktion: Rw 38 dB, 43 dB.
Ved projektering skal der tages højde for, at den målte lydreduktion kan reduceres med 2-3dB, afhængig af øvrige faktorer, som montage og endelig udførelse.
Indbrudssikring: EN 1627 RC4.
Døren er godkendt til såvel ind- som udadgående montering.
Korrosionsklasse: DS/EN 12944-2 C1-C3.
Døre til udendørs brug op til korrosionsklasse C3 anbefales i varmgalvaniseret stål med industrimaling fra fabrik og bundstykke i rustfrit stål.
CE-mærkning: EN 14351-1.
Yderdørsudførelse (Y63) er CE-mærket i henhold til produktstandard for yderdøre EN 14351-1 og CE-mærket i henhold til produktstandard for brandmodstand EN 16034. CE-mærkatet ved dørbladets bagkant specificerer følgende egenskaber:
Dørblad
Konstruktion: Dørbladet er 84 mm tykt, har affaset overfals og består af stålplader, der er samlet ved bukning med skjulte pladekanter langs dørbladets kant. Samlingen sker gennem limning og nitning.
Materiale: Overflade af 1 mm stålplade. Døren er udstyret med kraftige, integrerede og udenpåliggende synlige forstærkninger. Isoleringstypen varierer afhængigt af brandklassificeringen.
Overfladebehandling: Dørene leveres grundmalede som standard, men kan også leveres industrimalede i en af vores standardfarver. Døre til udendørsbrug op til korrosionsklasse C3 i henhold til EN ISO 12944-2 anbefales i varmforzinket udførelse med industrimaling fra fabrik.
Materiale: Overflade af 1 mm stålplade. Døren er udstyret med kraftige, integrerede og udenpåliggende synlige forstærkninger. Isoleringstypen varierer afhængigt af brandklassificeringen.
Overfladebehandling: Dørene leveres grundmalede som standard, men kan også leveres industrimalede i en af vores standardfarver. Døre til udendørsbrug op til korrosionsklasse C3 i henhold til EN ISO 12944-2 anbefales i varmforzinket udførelse med industrimaling fra fabrik.
Karm
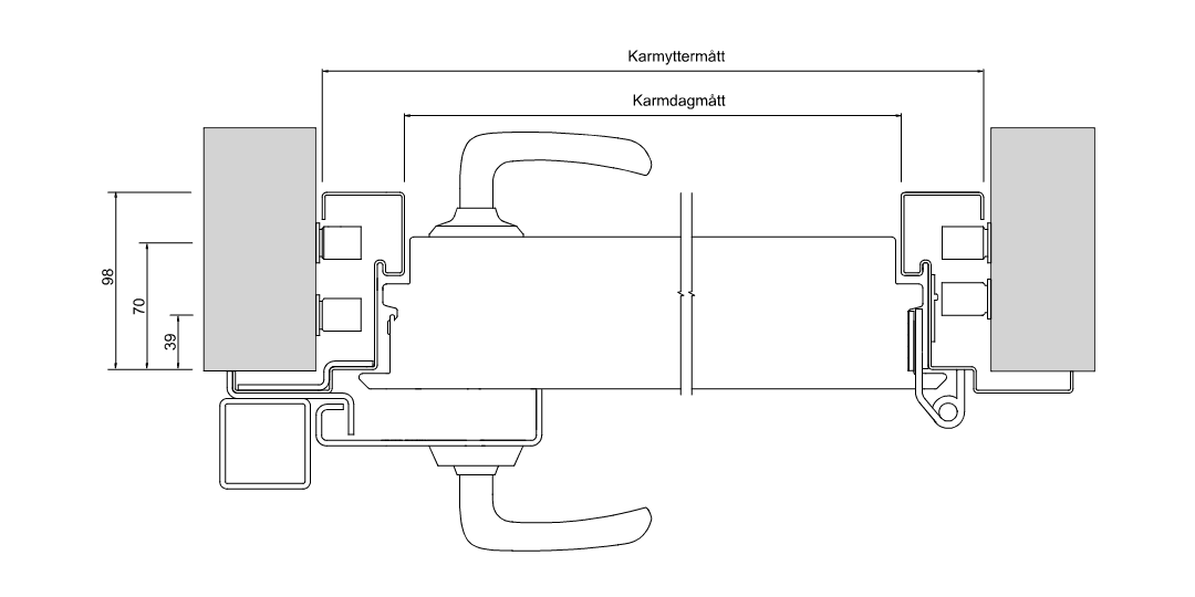
Konstruktion: Som standard leveres sikkerhedsdøre med hvidmalet karm 41, som er foderbærende på hængselssiden. Tætningslisten er placeret i en not i karmen. Der findes flere forskellige udførelser af karm: foder på hængselssiden, foder på begge sider eller uden foder. Karme til sikkerhedsdøre til udendørs brug fremstilles i galvaniseret udførelse. Dør S64 med karm 42 og indbrudssikring reducerer det samlede vægåbningsmål med 3 mm. Tolerancen mod vægåbningen ændres til 0–20 mm i stedet for normalt -5–20 mm.
Isolering: Færdigisoleret med mineraluld fra fabrik.
Montering: Hurtig montering og fastgøring vha. karmens efterjusterbare hylstermøtrikker (unbraconøgle).
Isolering: Færdigisoleret med mineraluld fra fabrik.
Montering: Hurtig montering og fastgøring vha. karmens efterjusterbare hylstermøtrikker (unbraconøgle).
Bundstykke
Døren leveres som standard med varmforzinket anslagsbundstykke.
Standardbeslåning
Lås: Mekanisk låsekasse Assa 510 BL eller Step H50. Alternativt motorlås Step 500-serien, Safetron 6600 eller Assa 850. S64 kræver rund dobbeltcylinder i henhold til SSF 3522 klasse 3. S64 opfylder klasse RC 4 med kun én låsekasse. Døren kan forstærkes mod angreb ud over kravene for RC 4 ved at blive forsynet med ekstra låse (brandklassen påvirkes ikke). Døren kan også forsynes med ekstra integrerede boresikringsplader, som giver beskyttelse mod værktøj, der ikke anvendes ved indbrudsforsøg i RC 4. Disse forstærkninger anbefales til alle beskyttelsesværdige miljøer, hvor funktion og ydeevne har høj prioritet og der er brug for lidt ekstra ud over RC 4. Dør, der bestilles forberedt til vridcylinder, nødåbner eller panikregel, forstærkes med ekstra borebeskyttelsesplade.
SSF 200 skyddsklass 3 och SSF 1078 klass 3: Sikkerhedsdør Daloc S64 opfylder SSF 200 beskyttelsesklasse 3 samt SSF 1078 klasse 3 med én godkendt låseenhed i henhold til SSF 3522. Døren behøver ikke ekstra forstærkningsbeslag, da dette er en integreret del af dørens konstruktion.
Låsplacering: A = 116 mm, B = 64 mm, målt fra hængselssiden til centrum af låsekassen. Målene A/B gælder kun for Assa Connect og modullåse. For andre låsetyper, kontakt Daloc.
SSF 200 skyddsklass 3 och SSF 1078 klass 3: Sikkerhedsdør Daloc S64 opfylder SSF 200 beskyttelsesklasse 3 samt SSF 1078 klasse 3 med én godkendt låseenhed i henhold til SSF 3522. Døren behøver ikke ekstra forstærkningsbeslag, da dette er en integreret del af dørens konstruktion.
Låsplacering: A = 116 mm, B = 64 mm, målt fra hængselssiden til centrum af låsekassen. Målene A/B gælder kun for Assa Connect og modullåse. For andre låsetyper, kontakt Daloc.
Ekstraudstyr
Kan leveres med sparkeplade, dørlukker, elslutblik, magnetkontakt, motor- og mikrolås, , m.m.
Vi forbeholder os retten til konstruktionsændringer.
Vi forbeholder os retten til konstruktionsændringer.




